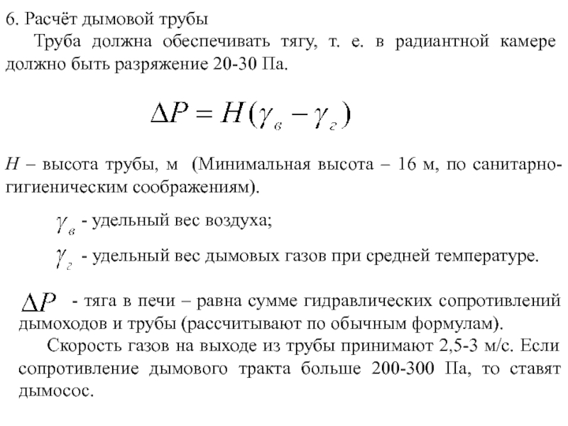
Расчет дымовой трубы.
Для котельной следует иметь одну общую дымовую трубу для всех котлоагрегатов, стоящую отдельно от здания котельной, с возможностью присоединения к ней еще одного-двух котлов. Стальные трубы могут иметь высоту не более 45 м, и устанавливаются только на вертикально-цилиндрических котлах и водогрейных котлах большой теплопроизводительности башенного типа. При естественной тяге и сжигании природного газа высота дымовой трубы должна быть не ниже 20 м.
Скорость газов на выходе из дымовых труб определяется условием недопустимости задержки ветром газов в трубе («задувания») при естественной тяге и целесообразным выбросом газов на необходимую высоту. При искусственной тяге скорость истечения газов определяется материалом труб и их высотой с учетом необходимости выброса в верхние слои атмосферы. Ориентировочные значения скорости дымовых газов на выходе их дымовых труб приведены в табл.9.3.
Потери на трение
в дымовой трубе (кирпичной или
железобетонной), Па, (кгс/см
,
(9.
16)
λ – коэффициент сопротивления трения. Среднее опытное значение для бетонных и кирпичных труб с учетом кольцевых выступов футеровки равно 0,05, для стальных труб с диаметром dд.т. ≥2 м λ=0,015, а при dд.т <2м λ=0,02;
где i – средний уклон внутренних стенок трубы. Для кирпичных и железобетонных труб принимается i = 0,02.
ω0 – скорость, м/с, в выходном сечении трубы диаметром dд.т.
В стальных трубах, которые выполняются цилиндрическими потери на трение определяются по формуле Дарси-Вейсбаха (9.9).
Таблица 9.3
Материал для дымовой трубы | Естественная тяга | Искусственная тяга | |||
Высота дымовой трубы, м | |||||
<20 | 20 – 45 | <20 | 20 – 45 | >45 | |
Кирпич | 5 – 8 | 8 – 10 | – | 15 – 20 | 20 – 25 |
Железобетон | 5 – 8 | 8 – 10 | – | 15 – 20 | 20 – 25 |
Стальной лист | 6 – 10 | 10 – 12 | – | 15 | – |
При подсчете
выходной скорости из дымовых труб при
естественной тяге следует учитывать
охлаждение газов при движении в трубе.
При искусственной тяге охлаждение газов в дымовой трубе не учитывается. Потеря напора с выходной скоростью, Па (кгс/см2), определяется
, (9.17)
ξ – коэффициент местных потерь на выходе из трубы, равный 1,1.
Сопротивление на входе газов из борова или газохода в трубу учитывается по формуле (9.17) с коэффициентом сопротивления на входе ξ = 1,4.
Расчет дымовой трубы проводится в следующей последовательности:
Определяется часовое количество дымовых газов, проходящих через дымовую трубу, Vг (данные теплового расчета).
Задаваясь скоростью движения дымовых газов на выходе из дымовой трубы (табл.9.3), определяется диаметр устья дымовой трубы по формуле:
.
(9.
18)
Полученное значение с учетом выбранной высоты трубы округляется до ближайшего стандартного размера (табл. П 10).
Определяется диаметр основания дымовой трубы:
, (9.19)
Определяется действительная скорость истечения дымовых газов, м/с:
. (9.20)
Рассчитывается самотяга дымовой трубы, Па:
, (9.21)
где ρв, ρг – плотности, соответственно воздуха и дымовых газов, кг/м3.
Определяются потери на трение в дымовой трубе по формуле (9.2).
Определяются потери давления в местных сопротивлениях по формуле (9.
3).
Рассчитываются суммарные потери давления в дымовой трубе при постоянном уклоне по формуле (9.1).
Полезная тяга дымовой трубы, Па:
(9.22)
Унифицированные размеры стальных, кирпичных и железобетонных дымовых труб представлены в табл. П 11.
8. Полное сопротивление газового тракта котельной установки, Па (кгс/см2):
(9.23)
где первые два слагаемых – суммарные потери на трение и в местных сопротивлениях на участках, полученные в результате аэродинамического расчета;
Δрк – аэродинамическое сопротивление газового тракта котла, которое включает сопротивление топки, пароперегревателя, котельного пучка, экономайзера, воздухоподогревателя. Для котла марки ДЕ см. табл.9.4;
Δрпот – суммарные потери давления в дымовой трубе;
Δрд.
т. – величина самотяги в дымовой трубе.
Таблица 9.4 Сопротивление газового тракта котлов ДЕ
Тип котла | Производительность, т/ч | Сопротивление газового тракта, Па |
ДЕ | 4 | 500 |
6,5 | 900 | |
10 | 1500 | |
| 16 | 1700 | |
25 | 2700 |
При расположении
котельной значительно выше отметки 200
м над уровнем моря и большом сопротивлении
>1000 Па (100 кг/ см2)
вводят поправку на высоту, равную
101,3/рбар.
Тогда формула (9.23) примет вид
, (9.24)
где рбар – барометрическое давление, кПа
Если дымовые газы сильно загрязнены уносом из топочной камеры, т.е. если μ≥0,03 (данные теплового расчета), вводят поправку в полученную величину сопротивлений на запыленность в виде коэффициента (1+μ) для участка до золоуловителя.
Перепад полных давлений по газовому тракту с учетом самотяги дымовой трубы находят по формуле
, (9.25)
где Δрс – величина самотяги любого участка газового тракта, Па вычисляется по формуле
, (9.26)
где Н – расстояние по вертикали между серединами конечного участка и начального сечений данного участка тракта, м;
ρ0 – плотность дымовых газов при 00 и 101,3 кПа;
tг – средняя температура потока, 0С
на данном участке.
При направлении потока вверх самотяга положительна (знак «+»), вниз – отрицательна (знак «–»). В первом случае она уменьшает перепад полных давлений тракта, а во втором – увеличивает.
Полученную величину используют для выбора дымососа.Расчет дымовой трубы методика расчета тяги высоты при естественной тяге диаметра устья
Дымовая труба является частью отопительной системы дома и служит для отвода вредных веществ, образующихся при сгорании топлива. Установка дымохода также необходима при обустройстве каминов. Чтобы дымоходный канал корректно выполнял возложенные на него функции, перед строительством требуется правильно рассчитать параметры, влияющие на работу. Расчет дымовой трубы в большинстве случае производится профессионалами, так как малейшая ошибка может привести к непоправимым последствиям. В целях экономии средств эту работу можно произвести и своими силами.
Дымовая труба в частном доме
Для чего требуется расчет дымохода
Расчет дымохода для печи, котла, камина или иного отопительного оборудования необходим для:
- обеспечения надлежащей тяги, с помощью которой все вредные для здоровья человека вещества, образуемые в результате горения, выводились за пределы жилого помещения.
Если недопустимые вещества будут попадать в дом, то человек может получить сильнейшее отравление, способное привести к летальному исходу;
Обратная тяга в дымоходе, способная нанести вред здоровью
- оптимизации получаемого тепла в соотношении затраченного топлива. Если большая часть прогретого воздуха будет выходить в дымоход, то для прогрева помещения потребуется большее количество дров. При правильном соотношении топлива и получаемого тепла прогретый воздух будет максимально нагревать стенки печи и дымоходного канала, что позволит сократить затрачиваемые ресурсы;
- расчет дымохода также требуется для максимальной возможности обеспечения противопожарной обстановки. Сильно нагретый воздух, выходящий из дымового канала, или малая тяга могут привести к попаданию искр на горючие поверхности, что неминуемо приведет к возникновению возгорания.
Отопительный прибор с правильно рассчитанным и установленным дымоходом
Проведение расчета параметров трубы позволить не только сэкономить на топливных ресурсах, но и обеспечить комфортное и безопасное нахождение людей в жилом помещении.
Какие параметры требуется вычислить
Программа для расчета дымовой трубы подразумевает вычисление таких параметров, как:
- высота дымоходного канала;
- диаметр труб, применяемых для строительства дымохода (если для обустройства канала применяются трубы) или расчет сечения дымохода, при его изготовлении из кирпича;
- определение оптимальной тяги.
Для обустройства промышленного дымохода указанных параметров недостаточно. Специалистами дополнительно производятся:
- аэродинамический расчет дымовой трубы;
- расчет прочности и устойчивости сооружения.
Дымоходная труба на производственном помещении
Для бытового дымохода, устанавливаемого в частных домах, достаточно вычисление трех основных параметров.
Расчет параметров дымовой трубы в частном доме
Что нужно знать при вычислениях
Чтобы определиться с параметрами дымовой трубы бытовой котельной нет необходимости производить серьезные вычисления.
Достаточно воспользоваться упрощенной схемой расчетов.
Обратите внимание!
Чтобы сделать такой расчет надо знать мощность (теплоотдачу) котла или печи, иными словами: количество сжигаемого за час топлива. Данную цифру легко узнать, заглянув в паспорт оборудования.
Остальные параметры для всех бытовых конструкций примерно одинаковы:
- температура газов на входе в трубу – 150/200º;
- скорость их в дымоходе — не меньше 2 м/сек.;
- высота бытовой дымовой трубы, по СНиП, должна составлять не меньше 5м от колосника;
- естественный напор газов на 1м — не меньше 4 Па (или 0.4ммН2О)
Чтобы узнать величину самотяги, стоит учесть, что это: разность плотностей, которую имеет воздух и дымовой газ, помноженные на высоту сооружения.
Иными словами: расчет диаметра дымовой трубы зависит от количества, сжигаемого за час топлива.
Допустим, что количество сжигаемого топлива вы уже знаете, тогда объем газов на входе в трубу, при определенной температуре t, таков:
Vг = B∙V∙(1+t/273)/3600, в м³/сек.
Зная скорость, с которой газы должны передвигаться в трубе, вы можете вычислить площадь (F) ее сечения:
А, исходя из формулы определения площади круга, можно вычислить диаметр (d) круглой трубы:
dт = √4∙B∙V∙(1+t/273)/π∙ω∙3600, в метрах. Пример расчета трубы, находим нужный диаметр
Приведем конкретный пример, как производится расчет дымовых труб бытового назначения.
Пусть это будет металлическая изолированная труба.
- Допустим, что на колоснике топки сжигается 10 кг дров в час, имеющих влажность в 25%.
- Тогда объем газов (V) при нормальных условиях (учитывая коэффициент избытка воздуха), нужных для горения — 10 м³/кг.
- Температура на входе в трубу равна 150º.
- Следовательно, Vг = (10∙10∙1.55)/3600. Произведя вычисления, получим объем газов, в 0.043 м³/сек.
- Приняв скорость газов за 2м/сек., вычисляем диаметр : d² = (4∙0.043)/3,14∙2, получаем значение 0,027.
- Подставляем все цифры в формулу dт = √4∙0.34∙0.043∙(1+150/273)/3.
14∙10∙3600. Сделав вычисления, получим необходимый диаметр в 0.165 м.
Определение самотяги
- Определим, как охлаждается газ на 1 м сооружения.
Зная, что сжигается 10 кг дров в час, производим расчет мощности: Q =10∙3300∙1.16, получаем цифру 38.28 кВт. - Тепловой коэффициент для нашей трубы равен 0.34.Значит, на один ее метр потери составят: 0.34:0.196=1,73º.
- Поэтому, на выходе из 3 метрового ствола (из общих 5 м отнимаем 2 м печи) температура газов: 150-(1.73∙3)=144,8º.
- Значение самотяги при определении плотности воздуха, в нормальных условиях при 0º = 1.2932, при 144,8º = 0.8452. Производим вычисления: 3∙(1.2932-0.8452). Получаем значение естественного напора газов, равное 1,34 ммН2О. Этого волне достаточно для нормальной эксплуатации трубы.
Как вы могли убедиться, расчет трубы дымовой бытового назначения не так уж и сложен, как могло бы показаться.
Как рассчитать параметры дымохода
Методика расчета дымовой трубы основывается на определении каждого параметра в отдельности, но на основании общих данных об установленном отопительном оборудовании и используемом топливе.
Определение высоты дымохода
Расчет высоты дымохода основывается на рекомендациях специалистов, которые предельно точно описаны в СНиП 2.04.05-91 (при необходимости с текстом можно ознакомиться, пройдя в раздел «Документы»).
Расчет высоты дымовой трубы должен основываться на следующих правилах:
- для нормальной тяги общая высота канала, начиная от колосника печи и заканчивая оголовком, располагающимся на крыше, должна быть более 5 м;
- высота выходящей трубы на крыше зависит от ее вида и удаленности дымохода от конька:
Высота дымохода: технологический регламент
Теплотехнические и геометрические ошибки, допущенные при расчетах дымоотводящей трубы, угрожают неувязками в работе теплосилового оборудования, вызванных низкой тягой. В таком случае такой источник нагрева не просто, а порой и невозможно будет растопить. Опасным последствием неправильных расчетов конструкции — является процесс завихрения в газоходах, в результате чего дымовые газы смогут попасть в помещение, вызвав отравление угарным газом у домочадцев.
Прежде чем приступить к постройке газохода, необходимо выполнить расчеты главных строительных параметров. Высота дымохода и его диаметр напрямую влияют на создание тяги в топочном пространстве.
Технологический регламент и правила монтажа дымохода
Все нормативы для грамотного определения высоты газохода по отношению к коньку установлены СНиП 2-04-05/91.
Согласно требованиям стандарта:
- Суммарная протяжённость дымоходной трубы обязана быть более 5.0 м. В строениях, где нет мансардного отделения, высота трубы принимается менее 5.0 м.
- В этом случае будет выполнено условие по созданию рабочей тяги.
- Высота части канала, какая выступает за границу крыши, обязана быть более 500 мм.
- Над коньком она должна выступать на 500 мм и более, в случаях, когда промежуток между нею и коньком не превышает 1500 мм.
- Длинна трубы принимается, равной высоте конька либо немного больше, если часть горизонтальной поверхности от нее до контура конька установлены в границах от 1500 до 3000 мм.

- Максимальный уровень трубы обязан быть сверх линии, проведенной от конька к карнизу под наклоном 10 градусов.
- Если расстояние дымохода от конька -1500 мм, то устанавливают высоту с учетом конфигурации строения.
Монтаж дымохода
Перед тем, как установить, какой высоты должен быть дымоход выполняют расчет:
- На схеме наносят параллельную линию по отношению к уровню почвы. От данной линии, в точке, где крыша скрещивается с дымовым каналом, верх в аналогичном масштабе отмечают участок 500 мм.
- В новообразованной точке наносят новую линию — это и будет наименьшая высота, на какой будет располагаться устье трубы.
- По данному методу устанавливают максимальный размер высоты трубы, если расстояние между коньком и трубой более 1500 мм, но менее 3000 мм. От верха на кровельной конструкции откладывают горизонтальную линию, свидетельствующую о меньшем уровне участка трубы.
- Необходимо запомнить, что увеличивать высоту трубы над кровлей с нарушением нормативов — запрещается.
Большой ветровой напор запросто сможет обрушить такой дымоотвод.
Методы расчета высоты дымовой трубы
Все индивидуальные дома должны быть оборудованы отоплением с источниками нагрева, работающего на газовом, жидком или газообразном топливе. Такие устройства оборудуются дымовыми трубами для удаления угарных газов, образующихся в результате горения топлива.
Такие котлоагрегаты способны работать только в случае, когда имеется необходимая тяга для подачи дутьевого воздуха и удаления дымовых газов. Расчет параметров газоходов выполняют исключительно высококлассные профессионалы, итоги расчетов оформляются в виде таблиц и рекомендуются к использованию во время изготовления системы дымоотвода от котлов.
Графический метод
В основании метода определения высоты дымохода относительно конька лежит теорема Пифагора. Схему строят с соблюдением габаритов и соотношений строения в доступном масштабе:
- На готовом эскизе наносят 2 симметрические оси: конек и запроектированное место трубы.

- Через верх кровли проводят горизонтальную линию и, применяя транспортир, к низу от нее, откладывают уклон, равный 10 градусам.
- Намеченную линию проводят до оси симметрии трубы.
- Усеченная линия даст требуемую величину.
- Ее нужно вымерить и просчитать в соответствии с принятым масштабом.
- Определенный размер и будет определять высоту.
- Потребуется узнать обеспечивает ли принятое значение государственным нормативам.
- План строения, если нужно, немного корректируют. Для чего ось дымопровода плавно перемещают по горизонтали, пока не будет определено оптимальное расположение дымовой трубы.
Графический метод расчета высоты дымохода
Математический метод
Данный порядок определения высоты дымохода относительно конька базируется на применении тригонометрии. Расчеты исполняют в такой очередности:
- Рисуют эскиз фронтальной части строения в нужном масштабе. Для техников без инженерного навыка принимают наиболее подходящий масштаб – 1:100.
При переводе плана в натуральные размеры считают, что 1 см равен 1 м. - На схеме фиксируют симметрическую ось дымоотводящейтрубы. Через верх кровли выполняют дополнительную линию и дальше ведут до ее перекрестка с трубной осью.
- Равным образом, как в процессе графического приема чертят остроугольный треугольник в 10 градусов, приложенный к ребру конька.
Имея сведения об одном из катетов, возможно, вычислить другой, по формуле a = b*tgL. В данном случае:
- a– длинна от ребра до выхода дымоотвода;
- b – длинна от оси строения до симметрической оси дымохода;
- L -угол равный 80 градусам, восполняющий 10 градусов до 90.
Описанные способы применяются при расчетах домашних дымопроводов, которые конкретно обслуживают единственный источник нагрева. Для производственных котлоагрегатов теплопроизводительностью более 80 кВт, или нескольких таких установок рекомендуется обратиться к специалистам. Должный размер тяги может быть обеспечен только с применением подробных тепловых и аэродинамических расчетов котельного оборудования.
Математический метод расчета высоты дымохода
Высота дымохода от конька крыши скатного типа может зависеть не только лишь от правил СниП, но равным образом и от внешней и внутренней конфигурации каналов, их сечения и прочих данных, которые конкретно, обусловливают эффективность работы нагревательного агрегата и его КПД. Для организации наиболее развернутых подсчетов применят online калькуляторы, на профильных веб сайтах.
Нюансы планировки и факторы, влияющие на параметры дымохода
Для проектирования безупречного варианта невообразимо обходиться только расчетами и схемами. Газоход пересекается с важными конструктивными частями дома, а это обозначает, что он, безусловно, воздействует на план. В том случае, когда владелец хочет выполнить монтаж поближе к коньку, он может столкнуться со многими сложностями. Поэтому дымопровод лучше располагать на большой дистанции.
Высота должна быть выбрана с учетом конструкционных особенностей:
- Дизайн квартиры;
- геометрия дымопровода;
- число жилых этажей;
- удобность монтажа дымоходных каналов;
- потенциальная доступность для проведения работ по обслуживанию котлоагрегата и дымовентиляционной установки;
- вид стройматериала, использующегося в период возведения перегородок и стропильной системы;
- количество источников тепла, подключаемых к единственному дымоходу.

Необходимо обозначить, что в соответствии с нормами устройства систем теплоснабжения в индивидуальных жилищах, к одному газоходу допускается подключать только один котел. В особенных вариантах разрешается исполнять вывод котловых газов по одному дымоходу от 2-х агрегатов. Для грамотного функционирования теплотехнического оборудования, в середине такой конструкции надлежит ставить рассечку. Печи в многоэтажных домах до 3-х этажей размещают одну поверх иной, и их дымопроводы подобным манером, чтобы дымовые газы имели возможность уходить по одной шахте.
Дымоход, который не имеет возможность быть установленным в капитальной стене, устанавливают дымовентиляционные каналы как можно ближе к коньковому прогону.
Строительство стенового дымопровода выполняется с применением шаблона-буйка, обкладываемого со всех сторон кирпичной кладкой. Он выполнен в форме деревянного ящика, с сечением равным диаметру дымовой трубы. Достигнув верха шаблона, его передвигают выше, после чего снова обкладывают.
Процесс продолжают до того момента, пока не будет закончено сооружение несущей стенки.
Нередко, кирпичные трубы располагают с внутренней части капитальных стенок, в этом случае может быть организован наиболее эффективный нагрев коттеджа, с низкими удельными расходами на отопление. Иной раз дымовые каналы размещают во внешних стенках, однако подобный способ будет наиболее затратным и вызовет значительные усилия при обслуживании дымовентиляционных каналов. В варианте закладки дымовентиляционной системы в наружной стене, ширина стены трубы получается большей.
Безукоризненный расчет дымовой трубы повышает КПД источника нагрева дома и гарантирует безопасную эксплуатацию источников отопления. В противоположном варианте токсичные газы смогут попадать в жилое помещение и принести вред здоровью жильцов.
Руководство по определению высоты и тяги дымохода. –
Фундаментальные принципы, лежащие в основе тяги дымохода, хорошо известны, и все мы учились в школе.
Горячий воздух менее плотный, чем более холодный, и поэтому поднимается вверх. В попытке выровнять давление воздух всасывается снаружи очага или отопительного прибора, который затем нагревается, когда он проходит через камеру сгорания, чтобы еще больше усилить тягу, поскольку он, в свою очередь, поднимается по дымоходу, втягивая больше воздуха через очаг или отопительный прибор. создание эффекта дымохода или дымохода. Приведенное ниже уравнение дает приблизительное значение перепада давления между нижней и верхней частью дымохода, которое можно использовать для расчета показателя расхода или естественной тяги дымохода. 9Рис. 1 доступные перепады давления, в Паскалях (Па)
C = 0,0342
a = атмосферное давление в Па
h = Высота дымохода в метрах (м)
To = абсолютное внешнее давление воздуха в Кельвинах (K)
Ti = абсолютная средняя температура дымовых газов в K
В приведенном выше уравнении сделаны следующие допущения:
Молярная масса наружного воздуха равна молярной массе газов в дымоходе
Падение давления в дымоходе очень мало.

Хотя оба предположения хороши, они не совсем точны, и поэтому уравнение может предложить только приблизительную разницу давлений между низом и верхом трубы дымохода.
Важным фактором, на который следует обратить внимание, является взаимосвязь между высотой дымохода, температурой дымовых газов и атмосферным давлением. Десятифутовый дымоход создаст перепад давления, который вдвое меньше, чем двадцатифутовый дымоход, если все остальные равны. Дымоход на уровне моря, где давление воздуха составляет 14,7 фунтов на квадратный фут, будет иметь перепад давления почти в полтора раза больше, чем дымоход на высоте 10 000 футов над уровнем моря с давлением воздуха 10 фунтов на квадратный фут.
Перепад давления из приведенного выше уравнения не говорит нам, с какой скоростью тяга в дымоходе, поскольку не принимает во внимание дымоход или поперечное сечение дымохода ни в его форме, ни в размере. ссылка на основы для понимания дымохода и дымохода… и ссылка на этот документ.
Приведенная ниже формула позволяет рассчитать расход воздуха через дымоход.
Q = C A
Где:
Q = расход дымовых газов метр кубический в секунду (м 3 /s)
A = Площадь поперечного сечения дымохода, метр в квадрате (м 2 )
C = коэффициент расхода (обычно от 0,65 до 0,70)
g = ускорение свободного падения на уровне моря (9,807 м/с)
H = высота дымовой трубы в метрах (м)
T i = абсолютная средняя температура дымовых газов в Кельвинах (K)
К = абсолютное давление наружного воздуха в (K)
Опять же, не слишком увлекайтесь цифрами, важнее понять взаимосвязь между расходом или тягой
и поперечным сечением дымохода, квадратным корнем высоты дымохода и перепадов температур. Этот расчет учитывает эффекты трения, сопротивления и энергии, необходимой для подъема и ускорения газов из дымохода.
После рассмотрения научных данных, лежащих в основе взаимосвязи между высотой дымохода и тягой или тягой дымохода на более практическом уровне, важным является перепад давления между нижней частью дымохода и тем же уровнем внутри дома. Если дом выше дымохода, то наверху дома давление воздуха будет ниже, чем у основания дымохода, и дом вполне может изменить тягу дымохода и направить воздух по дымоходу в дом. Эта проблема еще больше усугубляется влиянием других отопительных приборов и потенциально вытяжных вентиляторов
разгерметизация дома. См. Миф, наука и решение проблемы открытого огня и
связанных статей. .
Приток воздуха в дом может быть проблемой, особенно в современных или отремонтированных объектах, которые были «герметизированы» двойным остеклением, изолятором от сквозняков и т. д. Хотя давление воздуха может быть неотрицательным, приток воздуха через дом может быть недостаточным для удовлетворения Q , то есть скорости потока дымовых газов, которая будет препятствовать работе и эффективности камина, печи или отопительного прибора.
Рекомендуется, чтобы любому камину требовался минимум 1 квадратный кубический фут воздуха в минуту на каждый кубический дюйм диаметра дымохода. Пожару может потребоваться больше воздуха, когда он бушует или сильно горит. Реальная опасность утечки дыма и паров обратно в дом возникает, когда огонь тлеет или затухает, поскольку огню требуется меньше свежего воздуха, а тяга дымохода будет медленнее. вниз соответственно. Простой и практичный способ проверить, имеет ли ваш дымоход достаточно большой перепад давления или тягу, чтобы удовлетворить правилу одного кубического фута, — это при нормальных обстоятельствах: включение / выключение вытяжных вентиляторов, окон, открытие / закрытие других отопительных приборов, водонагревателей, сушилок для белья. включение/выключение без горения огня, проверьте, есть ли у вас тяга из очага в дымоход с помощью свечи или дымовой шашки.
Автор Phil Cleaver
“Надеемся, вам понравилась эта статья. Пожалуйста, поделитесь своими советами, вопросами и комментариями ниже”
Дымоход Калькулятор тяги| Повысьте эффективность дымохода
Главная » Механические калькуляторы » Калькулятор тяги дымохода| Повысьте эффективность вашего дымоходаby CalculatePro
Высота дымохода (м) Температура внутри дымохода (C) Температура снаружи дымохода (C) Тяга дымохода (Паскали)
Тяга в дымоходе – это сила, которая способствует вытягиванию продуктов сгорания и дыма из дымохода. Это имеет решающее значение для правильного функционирования и безопасности камина или печи. Тяга дымохода зависит от нескольких факторов, таких как высота дымохода, плотность воздуха и разница температур внутри и снаружи дымохода.
Важность расчета тяги дымохода
Расчет тяги дымохода необходим для проектирования эффективной системы дымохода и поддержания ее производительности. Это помогает обеспечить надлежащую вентиляцию продуктов сгорания и дыма, снижая риск возгорания и создавая более здоровую внутреннюю среду.
Калькулятор тяги дымохода
Знакомство с калькулятором
Калькулятор тяги дымохода — это инструмент, используемый для определения тяги дымохода, позволяющий пользователям оптимизировать производительность и безопасность системы дымохода.
Он использует формулу тяги дымохода для расчета тяги на основе различных факторов. 92)
Факторы, влияющие на расчет тяги дымохода
- Высота дымохода
- Плотность воздуха
- Температура внутри дымохода
- Температура снаружи дымохода
Пошаговый пример расчета тяги дымохода
Случайные значения, используемые для примера
В этом примере мы рассчитаем тягу дымохода, используя следующие случайные значения:
- Высота дымохода (h) = 15 м 93
- Температура внутри дымохода (Ti) = 40°C
- Температура снаружи дымохода (To) = 30°C
Пояснение к каждому шагу расчета
- Рассчитайте отношение разницы температур: (1 – To / Ti) = (1 – 30 / 40) = 0,25
- Умножьте высоту, плотность воздуха, коэффициент разности температур и силу тяжести: D = 15 * 1,292 * 0,25 * 9,81 = 47,529 паскалей
Применение калькулятора тяги дымохода
Op оптимизация производительности дымохода
Калькулятор тяги дымохода помогает пользователям проектировать и оптимизировать свою систему дымохода, чтобы обеспечить надлежащую вентиляцию дымовых газов и дыма.
Проектирование и техническое обслуживание дымоходов
Калькулятор позволяет пользователям принимать обоснованные решения по проектированию, обслуживанию и ремонту дымоходов для повышения безопасности и эффективности их дымоходной системы.
Часто задаваемые вопросы (FAQ)
Для чего нужен калькулятор тяги дымохода?
Калькулятор тяги дымохода предназначен для помощи домовладельцам, строителям и специалистам по дымоходам в определении тяги дымоходной системы. Эта информация необходима для оптимизации производительности и безопасности дымохода, обеспечения надлежащей вентиляции дымовых газов и дыма и снижения пожароопасности.
Как измерить высоту дымохода?
Чтобы измерить высоту дымохода, измерьте расстояние от основания дымохода (обычно на уровне камина или печи) до верха дымохода. Убедитесь, что вы измеряете по прямой линии, а не вдоль уклона дымохода, если он наклонен.
Как определить температуру внутри дымохода?
Температуру внутри дымохода можно оценить, измерив температуру дымовых газов или обратившись к рекомендациям производителя прибора. В качестве альтернативы вы можете использовать цифровой термометр или термопару для непосредственного измерения температуры.
Изменяется ли тяга дымохода при различных погодных условиях?
Да, тяга дымохода может меняться в зависимости от погодных условий. На сквозняк могут влиять такие факторы, как плотность воздуха и температура наружного воздуха. Например, более низкие температуры наружного воздуха могут привести к более сильному сквозняку, а более высокие температуры могут вызвать более слабый сквозняк.
Могу ли я использовать калькулятор тяги дымохода для всех типов дымоходов?
Калькулятор тяги дымохода подходит для большинства типов дымоходов, включая каменные, металлические и сборные дымоходы.