Расчет теплопритоков и теплопоступлений: виды, формулы, калькулятор онлайн
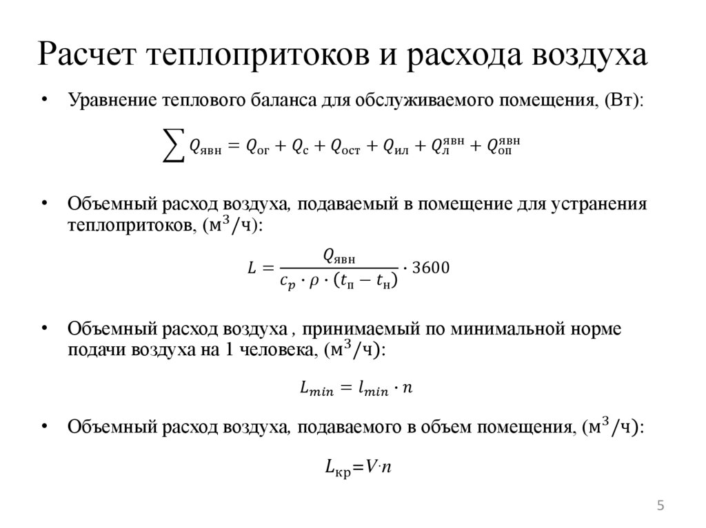
Расчет теплопритоков (теплопоступлений) – одна из основных и часто встречающихся задач в области систем вентиляции и кондиционирования. Данный расчет проводится для каждого помещения в отдельности и необходим для определения мощности системы кондиционирования на объекте.
Скупка техники в Санкт-Петербурге также читайте.
Содержание статьи:
- Теплопритоки (теплопоступления) от солнечной радиации
- Теплопритоки (теплопоступления) через стены и другие ограждающие конструкции
- Теплопритоки (теплопоступления) от людей
- Теплопритоки (теплопоступления) от компьютеров и другого оборудования
- Теплопритоки (теплопоступления) от освещения
- Теплопритоки (теплопоступления) от вентиляции и инфильтрации
В данной статье будут рассмотрены все основные виды теплопритоков и дана методика их расчета.
| Хочу такой же калькулятор себе на сайт | |
| Основные данные | |
|---|---|
| Площадь помещения: | м² |
| Температура наружного воздуха | °C |
| Температура внутреннего воздуха | °C |
| Теплопритоки от солнечной радиации онлайн | |
| Широта: | ° с.ш. (Мск 56, СПб 60, Мурманск 69, Сочи 43) |
| Площадь окна: | м² |
| Коэффициент пропускания окна: | |
| Ориентация окна: | Горизонтальное (стеклянная крыша)СеверСеверо-востокВостокЮго-востокЮгЮго-западЗападСеверо-запад |
| Теплоприток от солнечной радиации: | 0 Вт |
| Теплопритоки через ограждающие конструкции онлайн | |
| Площадь стены | м² |
| Термическое сопротивление стены | (м²⋅°C)/Вт |
| Термическое сопротивление окна | (м²⋅°C)/Вт |
| Теплоприток через ограждающие конструкции: | 0 Вт |
| Теплопритоки от людей онлайн | |
| Методика расчёта: | Стандартная Упрощённая |
| Количество мужчин: | чел.![]() |
| Количество женщин: | чел. |
| Количество детей: | чел. |
| Вид деятельности: | Состояние покоя, снаЛёгкая (офисная) работаРабота средней тяжестиТяжёлая работа, спорт |
| Количество человек: | чел. |
| Тепловыделение 1 чел.: | Вт/чел. |
| Теплоприток от людей: | 0 Вт |
| Теплопритоки от компьютеров и другого оборудования онлайн | |
| Количество компьютеров: | шт |
| Потребляемая мощность компьютера: | Вт |
| Мощность другого оборудования: | Вт |
| Теплоприток от компьютеров и оборудования: | 0 Вт |
| Теплопритоки от освещения онлайн | |
| Методика расчёта: | По площади Мощность светильников известна |
| Тип светильников: | НакаливанияЛюминисцентныеСветодиодные |
| Мощность всех светильников: | Вт |
| Теплоприток от освещения: | 0 Вт |
| Теплопритоки от вентиляции онлайн | |
| Расход воздуха | м³/ч |
| Теплоприток от вентиляции: | 0 Вт |
| Суммарные теплопритоки | |
| Коэффициент запаса | |
| Суммарные теплопритоки: | 0 Вт |
| Хочу такой же калькулятор себе на сайт | |
| Ссылка на этот расчет: | |
Программа для расчета теплопритоков онлайн позволяет произвести необходимые расчеты непосредственно на нашем сайте.
В качестве исходных данных требуются параметры помещения (площадь, температура воздуха, количество людей и наличие оборудования) и строительные характеристики здания (материал стен, ориентация окон и т.д.).
При расчете систем кондиционирования учитывают следующие виды теплопритоков:
- Теплопритоки от солнечной радиации
- Теплопритоки через ограждающие конструкции
- Теплопритоки от людей
- Теплопритоки от компьютеров и другого оборудования
- Теплопритоки от освещения
- Теплопритоки от вентиляции
Теплопритоки (теплопоступления) от солнечной радиации
Теплоприток от солнечной радиации – как правило, основное (самое большое) слагаемое в общей сумме теплопритоков. Данный теплоприток определяется интенсивностью солнечного излучения, которое проникает через остекление и нагревает различные поверхности в помещении.
Теплоприток от солнечной радиации (солнечные теплопоступления) зависят от:
- Географической широты расположения объекта: чем южнее, тем выше теплоприток
-
Ориентации окон по сторонам света: теплоприток выше на юге, востоке, юго-востоке; ниже на севере.

- Затененности остекления: если солнце закрывают соседние здания, деревья или козырек, то приток ниже.
- Тонировка стекла.
Наиболее полная и научно-обоснованная методика расчета теплопритока от солнечной радиации приведена в Пособии 2.91 к СНиП 2.04.05-91 «Расчет поступления теплоты солнечной радиации в помещения» и занимает несколько страниц. Мы же используем упрощенную методику определения солнечных теплопоступлений на базе Таблицы 1 из этого пособия:
Qос = q·Sос, где:
- q – удельная плотность теплового потока солнечной радиации, определяемая по таблице 1 в зависимости от широты и ориентации окон,
Sос – площадь окон в помещении.
Теплопритоки (теплопоступления) через стены и другие ограждающие конструкции
На сегодня теплопритоки через ограждающие конструкции – это самое маленькое слагаемое в сумме теплопритоков благодаря активному развитию отрасли строительных материалов и появлению по-настоящему энергосберегающих технологий.
К ограждающим конструкциям в помещении относят наружные стены, окна и кровлю, если этажом выше нет других помещений. Теплоприток через ограждающие конструкции зависит от следующих факторов:
- Толщина и материал стен
- Толщина и структура оконных блоков
- Толщина и материал кровельного пирога для помещений на последнем этаже.
Теплоприток через ограждающие конструкции определяется как сумма теплопритоков через ограждения (стена/окно/кровля), каждое из которых рассчитывается по формуле:
Qок = Sок · dT / r, где:
- Sок – площадь рассматриваемой стены/окна/кровли (м2),
- dT – разность наружной и внутренней температуры (°С),
- r – термическое сопротивление ограждающей конструкции (°С·м2/Вт).
Величина r берется из технических данных производителя материала стен или рассчитывается по формуле:
1 / r = 1 / α0 + δ1 / α1 + … + δm / αm + 1 / αn, где:
- α0 – коэффициент теплоотдачи наружного материала стены,
-
δ1, δ2 .
.. δm – толщина слоев, образующих стену, - δ1, δ2 … δm – теплопритоводность материалов слоев, образующих стену,
-
α
n – коэффициент теплоотдачи внутреннего материала стены
Упрощенно для окон можно принимать r=0,4 °С·м2/Вт; для энергоэффективных стен r=5 °С·м2/Вт.
Теплопритоки (теплопоступления) от людей
Так как температура тела человека выше температуры воздуха в помещении, то каждый человек выделяет определенное количество тепла. Это количество зависит от:
- Физической нагрузки: чем выше нагрузка, тем больше тепла выделяет человек,
- Температуры воздуха в помещении: чем холоднее, тем больше тепла выделяет человек.
Более точные методики учитывают тот факт, что женщины и дети выделяют меньше тепла, чем мужчины.
В среднем, один человек выделяет 100-150Вт тепла. Но при увеличении физической нагрузки и снижении температуры эта цифра может возрасти до 300 Вт.
Считается, что женщины выделяют на 15% тепла меньше, дети – на 25% тепла меньше.
Величина теплопритока от людей определяется по формуле:
Qл = qл · n, где:
- qл – теплоприток одного человека (Вт),
- n – количество людей.
Если учитывать особенности женщин и детей, то формула несколько усложнится:
Qл = qл · nмуж + 0,85 · qл · nжен + 0,75 · qл · nдет
Теплопритоки (теплопоступления) от компьютеров и другого оборудования
Тепловыделение современного компьютера составляет около 300 Вт. Для более мощных компьютеров, например, у программистов или дизайнеров, выделяют до 500 Вт.
Теплопоступления от сервера также составляют 300-500-700 Вт, но если в ИТ-стойке установлено несколько серверов, то мощность такой стойки составляет от 2 до 10 кВт (подробнее читайте нашу рубрику «Кондиционирование ЦОД»).
Тепловыделение другого оборудования определяют по техническим характеристикам, но чаще всего при расчете теплопритоков его учитывают не полностью, а с понижающим коэффициентом, так как оборудование работает не постоянно. Например, для принтера в офисе принимают понижающий коэффициент 0,5, а для того же принтера дома мощно принять коэффициент 0,1.
Общая формула теплопритока от каждой единицы оборудования выглядит следующим образом:
Qоб = k · q, где:
- k – коэффициент загрузки (тот самый понижающий коэффициент)
- q – теплоприток от этого оборудования (зачастую можно принимать потребляемую мощность).
Теплопритоки (теплопоступления) от освещения
Наиболее просто теплоприток от освещения определить по суммарной мощности установленных светильников, так как вся подведенная к ним энергия в конечном итоге превратится в тепловую. Именно такой способ на сегодня видится наиболее перспективным ввиду появления различных типов светильников с различным КПД: у ламп накаливания энергопотребление значительно выше, чем у светодиодных светильников при том же уровне освещенности.
Если же данных о мощности светильников нет, то можно воспользоваться следующими более общими закономерностями в зависимости от типа светильников в помещении:
- Для ламп накаливания Qосв = 25 · S,
- Для люминесцентных ламп Qосв = 10 · S,
- Для светодиодных ламп Qосв = 5 · S,
где S – площадь помещения в м2.
Теплопритоки (теплопоступления) от вентиляции и инфильтрации
В любом помещении присутствует вентиляция (осознанный воздухообмен за счет работы естественной или принудительной системы вентиляции) или инфильтрация (утечки и перетечки воздуха). Теплоприток от вентиляции и инфильтрации определяется по формуле:
Qвент = 0,338 · G · dT, где:
- G – расход воздуха (м3/ч),
- dT – разность наружной и внутренней температуры (°С).
Важно помнить, что если приточная установка оборудована охладителем воздуха, то теплоприток от вентиляции учитывать не следует: он учтен при расчете мощности этого охладителя.
В более общем случае это правило звучит следующим образом: суммарный теплоприток (с учетом вентиляции) снимается охладителем воздуха в приточной системе и кондиционерами. В каких именно пропорциях – решает инженер-проектировщик.
Правильный расчет теплопритоков позволяет правильно определить тепловую нагрузку помещения, выбрать наиболее подходящий кондиционер и построить эффективную систему кондиционирования в масштабе всего здания. Методика, приведенная в данной статье, поможет вам в решении этой задачи.
Тепло через световые проемы
Расчет воздухообмена по тепло-, влаго- и газовыделениям
Тепловой баланс помещения
Теплопоступления от людей
Теплопоступления через световые проемы
Теплопоступления через чердачное перекрытие
Теплопоступления от искусственного освещения
Теплопоступления от систем отопления
Теплопоступления от технологического оборудования
Теплопотери через ограждающие конструкции
Фильтрация воздуха через ограждающие конструкции
Сквозное проветривание
Расчет воздухообмена по избыткам теплоты
Расчет воздухообмена по избыткам влаги
Расчет воздухообмена по газовыделениям
Расчет воздухообмена по санитарной норме
Калькулятор: Теплопоступления через световые проемы
Галерея: Теплопоступления через световые проемы
Расчет теплопоступлений от солнечного излучения производится для теплого и переходного времени года.
Солнечное излучение оказывают существенное влияние на баланс избыточной теплоты в помещениях, особенно в переходной период года.
Максимальные теплопоступления от солнечного излучения через окна, фонари, витражи, остекленные части балконных и входных дверей в здание Q_р.о, Вт, происходят в периоды максимального солнечного облучения наружной поверхности соответствующего ограждения . Эти поступления теплоты складываются из тепла солнечного излучения, непосредственно прошедшедшего через остекленную часть конструкции ограждения Q_п.р, и из теплового потока за счет теплопередачи через заполнение светового проема Q_т.п:
Q_р.о=Q_п.р+Q_т.п, (4)
Первое слагаемое этой суммы находим по формуле
Q_п.р=(q_п∙K_инс+q_р∙K_обл ) A_ок∙β_1∙β_2∙β_3, (5)
где q_п, q_р – максимальная интенсивность прямой и рассеянной солнечного излучения, падающего на светопроем, Вт/м2, в зависимости от географической широты района строительства и ориентации ограждения.
Среднесуточные значения интенсивность солнечного излучения на горизонтальную и вертикальные поверхности приведены в таблицах с 16 по 27 LBN 003-19 “Būvklimatoloģija”. Для расчетов необходимы максимальные значения интенсивности солнечного излучения (прямого и рассеянного ) которые были в таблице 16 устаревшего норматива LBN 003-15 “Būvklimatoloģija” . Для перевода из МДж/м2 в Вт/м2, табличные значения норматива надо разделить на 0,0036.
Таблица 4. Максимальная интенсивность солнечного излучения в Риге (Вт/м²)
Распределение по часовым интервалам времени, позволяет определить время максимальной интенсивность солнечного излучения в зависимости от ориентации по сторонам света. Это позволяет на стадии проектирования скорректировать планировку помещений по типу их применений. Например, в школах, окна коридоров лучше ориентировать на юг, а окна классов на запад или север. Таким образом будет достигаться пассивная энергоэффективность не требующая больших мощностей для кондиционирования.![]()
A_ок – площадь светопроема, м2;
β_1 – коэффициент теплопропускания окон с учетом затенения непрозрачной частью (переплетами) заполнения светопроема, определяется по Таблице 5;
Таблица 5. Коэффициент теплопропускания окон с учетом затенения непрозрачной частью (переплетами) заполнения светопроема
β_2 – коэффициент теплопропускания прозрачной частью заполнения светопроема, определяется по Таблице 6;
Таблица 6. Коэффициент теплопропускания прозрачной частью заполнения светопроема
β_3 – коэффициент теплопропускания нестационарными солнцезащитными устройствами, определяется по Таблице 7;
Таблица 7. Коэффициент теплопропускания нестационарными солнцезащитными устройствами
K_инс – коэффициент инсоляции, учитывающий долю прошедшего потока падающей на вертикальный световой проем прямого солнечного излучения после затенения наружными козырьками или вертикальными ребрами; для периода максимальной солнечной интенсивности определяется по формуле:
K_инс=[1-(L_к∙k_1-a)/H][1-(L_р∙k_2-c)/B], (6)
где: L_к – вылет козырька, м;
a – расстояние от козырька до верха окна, м;
H – высота светопроема, м;
L_р – вылет ребра, м;
c – расстояния от ребра до ближайшего откоса окна, м;
B – ширина светопроема, м;
k_1, k_2 – коэффициенты, определяемые по Таблице 8;
Таблица 8.
Коэффициенты k_1 и k_2
Если расчетное значение K_инс отрицательное, это означает что окно полностью затенено от прямых солнечных лучей и в расчете теплопоступлений от солнечной радиации следует принять K_инс=0.
K_обл – коэффициент облучения поверхности светопроема рассеянным облучением; для светопроемов, не затененных козырьками и ребрами K_обл=0,85, при наличии козырьков K_обл=K_обл.г, при наличии ребер K_обл=K_обл.в.
Если применяются и козырьки, и ребра, то
K_обл=K_обл.г+K_обл.в, (7)
– для козырьков: при отношении вылета козырька к расстоянию от козырька до низа окна 0,5-K_обл.г =0,6; при отношении вылета козырька к расстоянию от козырька до низа окна 1,0-K_обл.г=0,3.
– для ребер: при отношении вылета ребра к ширине окна 0,5-K_обл.в=0,8; при отношении вылета ребра к ширине окна 1-K_обл.в=0,6;
Теплопоступления через заполнения светопроемов за счет теплопередачи в результате разности температур и нагрева стекол солнцем определяют по формуле:
Q_т.
п=[t_н+((q_п ∙K_инс+q_р∙K_обл )∙P)/α_н -t_в ] A_ок∙k_ок, (8)
где: P – коэффициент поглощения солнечного излучения заполнением светопроема: для обычного стекла 0,06, для теплоотражающего 0,04, для теплопоглощающего 0,2;
k_ок – коэффициент теплопроводности светового проема, Вт/(m2 K)
α_н – коэффициент теплоотдачи наружной поверхностью ограждения, Вт/м2, определяется по формуле:
α_н=1,16(5+10√ϑ), (9)
где: ϑ – расчетная скорость ветра, м/с.
Информация о направлениях и скоростях ветра доступна в утратившем силу LBN 003-01 “Būvklimatoloģija”. В актуальной версии LBN 003-19 “Būvklimatoloģija” информация о силе и направлении ветра вынесены в стандарты LVS EN 1991-1-3:2003/NA:2019 “1. Eirokodekss. Iedarbes uz konstrukcijām. 1-3. daļa: Vispārīgās iedarbes. Sniega radītās slodzes. Nacionālais pielikums” un LVS EN 1991-1-4:2005/NA:2011 “1. Eirokodekss. Iedarbes uz konstrukcijām.
1-4. daļa: Vispārīgās iedarbes. Vēja iedarbes. Nacionālais pielikums”.
Для расчета теплопритоков вполне достаточно общедоступной информации из устаревшего норматива. Средняя скорость, направление, и повторяемость ветра в Таблицах 9 и 10.
Таблица 9. Средняя скорость в ветра м/сек
Таблица 10. Направление и повторяемость ветра (%)
Пример 1. Расчет теплопоступления от солнечного излучения
Дано: Оконный проем 6х1,5=9,0м2,
Интенсивность солнечного излучения определяем Таблице 4.
Ориентация Восток. Прямое излучение 664 Вт/м², рассеянное 744-664=80 Вт/м².
β_1 – коэффициент теплопропускания окон с учетом затенения непрозрачной частью (переплетами) заполнения светопроема, определяется по таблице 5, =0,8;
β_2 – коэффициент теплопропускания прозрачной частью заполнения светопроема, определяется по таблица 6, =0,85;
β_3 – коэффициент теплопропускания нестационарными солнцезащитными устройствами, определяется по таблице 7.
K_обл – коэффициент облучения поверхности светопроема рассеянным излучением; для светопроемов, не затененных козырьками и ребрами K_обл=0,85.
K_инс – коэффициент инсоляции, учитывающий долю прошедшего потока падающей на вертикальный световой проем прямого солнечного излучения после затенения наружными козырьками или вертикальными ребрами; для периода максимальной солнечной интенсивности.
Найти: Рассчитать количество теплопритоков от солнечного излучения, проходящих через остекленную часть конструкции ограждения Q_п.р для трех вариантов:
1. K_инс=0,95, β_3=0,4;
2. K_инс=0,5, β_3=0,4;
3. K_инс=1,0, β_3=1,0;
Решение: Рассчитываем первый вариант по формуле Q_п.р=(q_п∙K_инс+q_р∙K_обл ) A_ок∙β_1∙β_2∙β_3, (5)
Q_п.р=(664∙0,95+80∙0,85)∙9,0∙0,8∙0,85∙0,4=1711 (Вт)
2. вариант. Добавим затенение окон с внешней стороны (деревья, козырек или жалюзи) с K_инс=0,5, тогда:
Q_п.
р=(664∙0,5+80∙0,85)∙9,0∙0,8∙0,85∙0,4=979 (Вт)
3. вариант. Уберем все солнцезащитные устройства с внешней и внутренней стороны помещения, K_инс=1,0, β_3=1,0, тогда:
Q_п.р=(664∙1,0+80∙0,85)∙9,0∙0,8∙0,85∙1,0=4480 (Вт)
Результат:
При затенении оконного проема с внутренней стороны шторами из плотной светлой ткани (β_3=0,4) теплопритоки от солнечного излучения, проходящая в помещение через застекленную часть конструкции, составит 1711 Вт.
При внешнем затенении ( K_инс=0,5), только 979 Вт.
Без солнцезащитных устройств с внешней и внутренней стороны помещения (K_инс=1,0, β_3=1,0 ) 4480 Вт.
Из расчетов видно, что пассивные методы борьбы с теплопритоками, использование солнцезащитных устройств с внешней и внутренней стороны – являются крайне эффективными. Пассивными они являются по той причине, что. установив их один раз, в ходе дальнейшей эксплуатации они больше не требуют затрат энергии.
Для справки, чтобы компенсировать 5,0 кВт тепловой мощности (при коэффициенте воздухообмена =1), с разницей температур 25-20=5°С, необходимо 3025 м3/ч . Для компенсации 1,0 кВт при тех же условиях, только 605 м3/ч . При использовании кондиционера с СОР=3, на каждый киловатт тепловой мощности необходимо затратить 1/3 кВт электрической мощности.
В большинстве случаев, вне зависимости от наличия системы кондиционирования, проблема с избытками тепла возникает в переходной период года, весна и осень. Зимой температура регулируется системой отопления, летом системой кондиционирования или проветривания. В межсезонье, теплопотери помещения уменьшаются за счет повышения уличной температуры воздуха, а теплопритоки значительно увеличиваются за счет повышения интенсивности солнечного излучения. При этом амплитуда температурных колебаний очень высокая: ночью холодно, днем жарко. Асимметрия теплопритоков, вызванная ориентацией здания по сторонам света, не позволяет использовать систему кондиционирования или вентиляции, так как подавая холодный воздух для повышения комфорта в помещения с солнечной стороны, в противоположной стороне здания кондиционер станет источником дискомфорта.
В зданиях с ярко выраженной асимметрией теплопритоков по сторонам света вопросу разделения систем по солнечным и теневым фасадам следует уделять пристальное внимание. Особенно это важно для помещений без возможности естественного проветривания. К проблемам асимметрии добавляются вопросы периодичности, приоритетов и конфликтных режимов работы системы отопления и кондиционирования. Например, утром работает система отопления, в обеденное время включается система кондиционирования, а к вечеру вновь требуется отопление. Для достижения гармоничных режимов работы отопления и кондиционирования в больших зданиях, с учетом высокой асимметрии теплопритоков и периодичности переключения систем, требуется высокий уровень квалификации проектировщиков, монтажников и обслуживающего персонала. Чаще на практике встречаются конфликтующие режимы работ, когда одновременно работают как система отопления, так и система кондиционирования. Разумеется, ни о какой энергоэффективности в подобных случаях речь идти не может.
Вывод: Решая проблему теплопритоков от солнечного излучения на стадии проектирования пассивными методами, вы автоматически избавляетесь от множества потенциально возможных проблем во время эксплуатации здания.
Пример 2. Расчет теплового потока за счет теплопередачи через заполнение светового проема
Дано: Условия те же что и в первом варианте предыдущего расчета.
Средняя скорость ветра 4,0 м/сек.
Температура воздуха в помещении 23°С.
k_ок=U_RNi=1,3
Найти: Рассчитать мощность теплового потока за счет теплопередачи через заполнение светового проема для трех вариантов:
1. Внешняя температура 24,3°С, P – коэффициент поглощения солнечного излучения заполнением светопроема = 0,06;
2. Внешняя температура 30°С, P = 0,06;
3. Внешняя температура 30°С, P = 0,2;
Решение: Находим α_н=1,16(5+10√ϑ), (9)
α_н=1,16(5+10√4)=29 Вт/м2 ;
1.
вариант:
Q_т.п=[t_н+((q_п ∙K_инс+q_р∙K_обл )∙P)/α_н -t_в ] A_ок∙k_ок (8)
Q_т.п= [24,3+((664∙0,95+80∙0,85)∙0,06)/29-23]∙9,0∙1,3=32 (Вт)
2. вариант:
Q_т.п= [30+((664∙0,95+80∙0,85)∙0,06)/29-23]∙9,0∙1,3=99 (Вт)
3. вариант:
Q_т.п= [30+((664∙0,95+80∙0,85)∙0,2)/29-23]∙9,0∙1,3=138 (Вт)
По сравнению с солнечным излучением, теплопередача от нагретой поверхности стекла, в большинстве случаев не оказывает существенного влияния на тепловой баланс в помещении. Однако если площадь остекленной поверхности большая, то их необходимо учитывать в расчете, так-как в зависимости от скорости ветра величина теплопритоков будет значительно изменятся.
Пример: Теплопередача от нагретой поверхности стекла в зависимости от скорости ветра
При применении солнцезащитных пленок с внутренней стороны помещения, расчет по теплопередаче необходимо производить обязательно, так-как защитная пленка частично отражаете солнечное излучение, а частично поглощает.
При поглощении коэффициент P возрастает, соответственно возрастает и передача тепла в помещение.
Если при расчете теплопередачи получаются отрицательные значения, то в балансе избыточных теплопритоков их не учитывают, так-как они компенсируются теплопотерями ограждающих конструкций в разделе отопления.
Назад: Теплопоступления от людей
Дальше: Теплопоступления через чердачное перекрытие
W. Wembley House | Вы здесь:- домой > индекс охлаждения > индекс кондиционера > определение требуемого размера кондиционера Здание или помещение получает тепло из многих источников. Внутри обитатели, компьютеры, копировальные аппараты, машины и освещение производят тепло. Теплый воздух из снаружи проникает через открытые двери и окна или как «утечка» через состав. Однако самым большим источником тепла является солнечное излучение Солнца, бьется по крыше и стенам, льется в окна, нагревая внутренние поверхности.Сумма всех этих тепла источников известен как теплоприток (или тепловая нагрузка) здания и выражается либо в БТЕ (британские тепловые единицы) или кВт (киловатт). Для того чтобы кондиционер охлаждал помещение или здание, его мощность должна быть больше, чем приток тепла. Быстрый расчет для офисовДля офисов со средней изоляцией и освещением, 2/3 жильцов и 3/4 персональных компьютеров и ксерокс, следующие расчетов будет достаточно:Тепловая нагрузка (БТЕ) = Длина (футы) x Ширина (футы) x Высота (футы) x 4За каждого дополнительного жильца добавляется 500 BTU. При наличии каких-либо дополнительных значительных источников тепла, для Например, окна от пола до потолка, выходящие на юг, или оборудование, которое производит много тепла, описанный выше метод занижает тепловую нагрузку. В этом случае вместо этого следует использовать следующий метод. Более точный расчет тепловой нагрузки для любого типа помещения или зданияТеплоприток помещения или здания зависит от:Размер охлаждаемой площадиРассчитывая приток тепла от каждого отдельного предмета и сложив их вместе, можно определить точную цифру тепловой нагрузки. ![]() Шаг первый Рассчитайте площадь охлаждаемого помещения в квадратных футах и умножьте на 31,25Площадь BTU = длина (футы) x ширина (футы) x 31,25 Этап второй Рассчитайте приток тепла через окна. Если на окнах нет затемнения результат на 1,4 Северное окно BTU = Площадь окон, выходящих на север (м кв.) x 164Сложите результаты вместе. Общее окно BTU = северное окно + южное окно Шаг третий Рассчитайте тепло, выделяемое жильцами, допустим 600 БТЕ на человека. Занимаемая БТЕ = количество человек х 600 Шаг четвертый Рассчитайте тепло, выделяемое каждым элементом оборудования — копировальным аппаратом, компьютером, духовкой и т. БТЕ оборудования = общая мощность оборудования x 3,4 Шаг пятый Рассчитайте тепло, выделяемое освещением. Найдите общую мощность всех осветительных и умножить на 4,25 BTU освещения = общая мощность освещения x 4,25 Шаг шестой Сложите все вышеперечисленное вместе, чтобы найти общую тепловую нагрузку. Суммарная тепловая нагрузка БТЕ = Площадь БТЕ + Суммарная БТЕ окна + БТЕ жильцов + БТЕ оборудования + Освещение БТЕ Шаг седьмой Разделите тепловую нагрузку на холодопроизводительность кондиционера в БТЕ, чтобы определить, сколько кондиционеров необходимо. Требуемое количество кондиционеров = Общая тепловая нагрузка БТЕ / Холодопроизводительность БТЕ Онлайн-калькулятор теплопритокаРучной расчет требуемой мощности кондиционера может показаться сложная задача. Для упрощения процесса мы создали онлайн-калькулятор, для доступа к нему нажмите на изображение калькулятора напротив. Отказ от ответственности. Если у вас есть сомнения по поводу размера кондиционера требуется, вы должны связаться с уважаемым инженером по кондиционированию воздуха. Приведенные выше методы расчета упрощены; такие факторы поскольку уровни изоляции и конструкция здания игнорировались. Выше следует рассматривать только как приблизительный метод расчета. В. Томблинг Ltd. не несет ответственности или претензий, связанных с их использованием. Вы здесь:- домой > индекс охлаждения > индекс кондиционера > определение требуемого размера кондиционера Если вы нашли эту страницу полезной, пожалуйста, найдите минутку Copyright 2003/6, W. Tombling Ltd. |
Расчет теплопритока | NaturalGasEfficiency.org
Расчеты теплопритокаВведение
К источникам теплопритока относятся:
- Солнечная энергия Прямой солнечный свет через окна
- Солнечная энергия Приток солнечного света непосредственно к поверхностям здания и через стены/потолки в помещение
- Теплый наружный воздух проникает в помещение и поступает через принудительную вентиляцию
- Освещение и оборудование, работающее в помещениях, производящих отработанное тепло
- Люди загружают
Самый большой источник теплопритока зависит от типа здания, в основном от того, сколько и какого типа стекла в нем есть, и от того, как стекло может или не может быть затенено, а также от типа крыши.
Основные формулы
Формула, используемая для расчета притока тепла за счет теплопроводности (внешняя температура окружающей среды в сезон охлаждения), является той же основной формулой, что и формула потери тепла: [(площадь в квадратных футах) x (значение U) x ( Разность температур)].
Если помещение охлаждается механически, каждая БТЕ тепла, превышающая заданное значение, должна отводиться для поддержания желаемой температуры.
Влажность воздуха в помещении зависит как от внешних погодных условий, так и от того, что происходит внутри кондиционируемого помещения. Точно так же, как для испарения фунта воды требуется 970 БТЕ, для конденсации фунта водяного пара требуется 970 БТЕ энергии охлаждения. (На самом деле конденсированная вода отдает 970 БТЕ в более холодную среду кондиционирования воздуха.) Если влажность будет удаляться путем конденсации на обычном змеевике кондиционера, то формула будет следующей: (Требуется охлаждение BTUS) = (970 БТЕ) x (фунты удаленной воды). Влажность также можно удалить с помощью вентиляционного воздуха, систем адсорбционного осушения и систем рекуперации энергии. Эти системы не используют конденсацию пара для удаления влаги.
Солнечный свет, проходящий непосредственно через окна (остекление), представляет собой огромную потенциальную охлаждающую нагрузку.
Эта нагрузка рассчитывается в соответствии с «коэффициентом солнечного усиления» на квадратный фут остекления. Коэффициент солнечного усиления представляет собой сложную серию факторов, умноженных вместе, начиная с коэффициента пропускания стекла и заканчивая всеми возможными устройствами/методами затенения, с поправкой на местную погоду (облачный покров).
Все электричество, используемое для освещения и оборудования внутри дома, в конечном итоге превращается в БТЕ тепла. Эти БТЕ компенсируют потребность в отоплении в течение отопительного сезона, но являются источником охлаждающей нагрузки в остальное время года. Каждый кВтч содержит 3413 БТЕ тепловой энергии.
Таким образом, формулы, необходимые для расчета притока тепла, включают:
- Площадь зданий: (площадь в квадратных футах) x (коэффициент U) x (перепад температур) = БТЕ в час
- Площадь остекления: (коэффициент солнечного усиления) x (квадратные футы площади окна в зависимости от направления/лица здания)
- Нагрузка на освещение и оборудование: (общая нагрузка в кВтч) x (3413 БТЕ/кВтч) = БТЕ в час
- Люди Нагрузка: (Количество людей) x (от 200 до 400 БТЕ/человек в час) = БТЕ в час
- Вентиляционная нагрузка: (CFM) x (60 минут/час) x (количество человек) x (0,018) x (перепад температур) = БТЕ в час
- CFM = в соответствии с кодом на человека в час размещения
- 0,018 = коэффициент удельной теплоемкости воздуха (БТЕ на кубический фут на градус Фаренгейта)
- Разница температур = снаружи и внутри РАЗУМНАЯ.

Сумма всех этих нагрузок за час составляет основу для расчета теплопритока.
Практические советы
Приток солнечной энергии через ограждающие конструкции оценивается так же, как и потери тепла. Существует разница для поверхностей, подвергающихся воздействию прямых солнечных лучей, и характеристик поверхности, влияющих на поглощение и отражение солнечного света. Однако эти различия очень трудно точно рассчитать, и, в конце концов, они не имеют большого значения для большинства объектов, если сравнивать их с другими более значимыми факторами. Для объектов в жарком климате используются лучистые барьеры (отражающие покрытия и фольга), которые успешно снижают приток тепла к зданию. Тем не менее, я считаю, что эти барьеры снижают свою ценность, если они неправильно установлены — в прямом контакте с другими материалами, коэффициент отражения которых сведен к минимуму, или если они рекламируются для использования в условиях более низких температур. Это связано с тем, что излучающие барьеры очень эффективно отражают ИК-энергию; но как только инфракрасное излучение преобразуется в тепло, основным методом передачи тепла является теплопроводность, где лучистые барьеры имеют очень мало значения.
Поэтому будьте осторожны при рассмотрении «эффективной R-ценности», заявленной некоторыми продавцами товаров. Еще одна вещь, которую следует учитывать в отношении разницы температур, — это помещения, прилегающие к областям с более высокой температурой, чем окружающая среда, например, потолки под очень горячими чердаками или офисы, расположенные в или рядом с гораздо более горячими производственными помещениями.
Солнечная энергия через окна может быть точно рассчитана ТЕОРЕТИЧЕСКИ для проектных условий пикового дня. Формула начинается с БТЕ на квадратный фут в направлении стекла для местоположения объекта (северная широта). Этот фактор обычно называют «коэффициентом солнечной изоляции», доступным в ASHRAE и некоторых других источниках. Некоторые веб-сайты, посвященные солнечной энергии, предлагают факторы, основанные на валовом потенциале производства электроэнергии на данном сайте. Они могут быть или не быть хорошими источниками данных BTU, поскольку их рейтинги в кВт относятся к производству электроэнергии, а не к тепловому приросту.
Фактором является «валовое» усиление БТЕ, на которое влияют МНОГИЕ переменные, включая сезонное затенение, постоянное затенение здания, внутреннее затенение, коэффициент пропускания стекла и почасовые погодные условия. Высококачественные программы расчета ежечасно учитывают все эти факторы. Другие могут использовать месячный коэффициент. Окна, обращенные на запад, часто являются наиболее важным фактором для притока тепла, поскольку из-за высокого угла наклона солнца в летние месяцы через окна, обращенные на юг, проходит меньше солнечного света.
Освещение и оборудование делают работу, которая в конечном итоге превращается в отработанное тепло. Люминесцентная лампа мощностью 40 Вт дает намного больше света, чем лампа накаливания мощностью 40 Вт, и поэтому более эффективна, но обе они производят 40 Вт БТЕ (40 x 3,413 = 136,52 БТЕ в час). в кондиционируемом помещении превращается в БТЕ тепла. Как правило, легко оценить приток тепла от освещения из-за графика занятости. Трудной частью оценки теплопритока от оборудования является оценка коэффициента(ов) нагрузки.
Оборудование не всегда работает в соответствии с паспортными данными. Таким образом, если какое-либо оборудование действительно не работает в непрерывном режиме, для получения более реалистичной оценки притока тепла необходимо учитывать данные, указанные на паспортной табличке. Для некоторых типов существующих небольших объектов, таких как офис, может быть проще посмотреть на счета за электроэнергию за месяцы, которые не включают электрическое отопление и охлаждение или минимальное охлаждение, и считать это количество кВтч нагрузкой на освещение и оборудование.
Люди Нагрузка означает ощутимые БТЕ от тепла тела. Существует также скрытая нагрузка от дыхания и потребность в вентиляции для притока свежего воздуха, поскольку люди дышат. Тем не менее, эти нагрузки обычно учитываются как вентиляционные нагрузки и не обязательно называются «притоком тепла». Типичная нагрузка БТЕ на человека составляет 200–1000 БТЕ в час, из которых 400 приходится на обычных рабочих и 1000 — на занятия спортом.
Вентиляция Воздух требуется большинством местных строительных норм и правил для НЕЖИЛЫХ помещений. Некоторые коды могут разрешать «интеллектуальное управление», которое позволяет установить монитор CO2 и регулировать объем вентиляционного воздуха в соответствии с уровнями CO2. Чаще всего вентиляционный воздух регулируется настройкой «Занято/Не занято» на элементах управления в зависимости от предполагаемого количества людей. Стандарт ASHRAE 62-1989 предлагает диапазон от 15 до 60 CFM, но типичные требования для некурящих, непромышленных помещений составляют 15-25 CFM на человека.
Дополнительная информация
Дополнительную информацию о солнечном излучении через окна из источника в Интернете см. на сайте www.efficientwindows.org
9 0017
Источник: Текст Боб Феган 12/ 2008 г.; Таблица теплопритока БТЕ на человека взята с сайта www.engineeringtoolbox.com 9/2005; диаграмма теплопритока окон с сайта www.


.. δm – толщина слоев, образующих стену,
Tombling Ltd.
Это
важно, чтобы перед покупкой кондиционера был выполнен расчет тепловой нагрузки, чтобы убедиться, что он
достаточно велик для предполагаемого применения.
Для упрощения процесса мы создали онлайн-калькулятор, для доступа к нему нажмите на изображение калькулятора напротив. Отказ от ответственности.
